Упр.864 ГДЗ Лукашик 7-9 класс по физике (Физика)
Решение #1

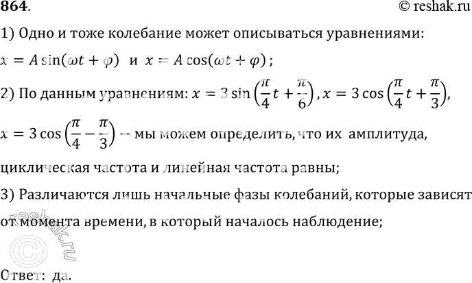
Рассмотрим вариант решения задания из учебника Лукашик, Иванова 8 класс, Просвещение:
864. Можно ли предположить, что одно и то же колебание может быть описано с помощью следующих уравнений:
х = 3 sin (П/4*t+П/6)?, x= 3 cos(П/4*t+П/3), х = 3 cos(П/*4t-П/3)?
*размещая тексты в комментариях ниже, вы автоматически соглашаетесь с пользовательским соглашением