Упр.865 ГДЗ Лукашик 7-9 класс по физике (Физика)
Решение #1

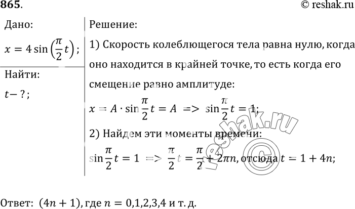
Рассмотрим вариант решения задания из учебника Лукашик, Иванова 8 класс, Просвещение:
865. В какие моменты времени скорость колеблющейся материальной точки равна нулю, если колебание опиcывается уравнением x=4sin П/2*t?
*размещая тексты в комментариях ниже, вы автоматически соглашаетесь с пользовательским соглашением