Упр.858 ГДЗ Лукашик 7-9 класс по физике (Физика)
Решение #1

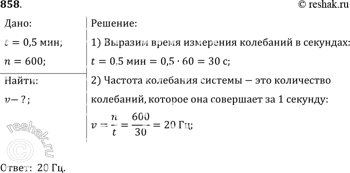
Рассмотрим вариант решения задания из учебника Лукашик, Иванова 8 класс, Просвещение:
858. Какова частота колебаний поршня двигателя автомобиля, если за 0, 5 мин поршень совершает 600 колебаний?
*размещая тексты в комментариях ниже, вы автоматически соглашаетесь с пользовательским соглашением