Упр.855 ГДЗ Лукашик 7-9 класс по физике (Физика)
Решение #1

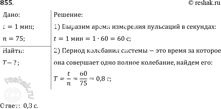
Рассмотрим вариант решения задания из учебника Лукашик, Иванова 8 класс, Просвещение:
855. При измерении пульса человека было зафиксировано 75 пульсаций крови за 1 мин. Определите период сокращений сердечной мышцы.
*размещая тексты в комментариях ниже, вы автоматически соглашаетесь с пользовательским соглашением