Упр.840 ГДЗ Лукашик 7-9 класс по физике (Физика)
Решение #1

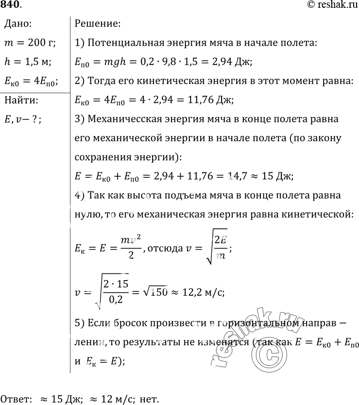
Рассмотрим вариант решения задания из учебника Лукашик, Иванова 8 класс, Просвещение:
840. Мяч массой 200 г бросили вертикально вверх с высоты 1, 5 м над поверхностью Земли с такой скоростью, что кинетическая энергия мяча превосходила его потенциальную энергию в 4 раза. Не учитывая трение, определите механическую энергию и скорость мяча в конце полета. Изменятся ли результаты вычислений, если бросок будет произведен в горизонтальном направлении?
*размещая тексты в комментариях ниже, вы автоматически соглашаетесь с пользовательским соглашением