Упр.835 ГДЗ Лукашик 7-9 класс по физике (Физика)
Решение #1

Рассмотрим вариант решения задания из учебника Лукашик, Иванова 8 класс, Просвещение:
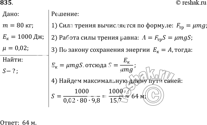
835*. В конце спуска с горы сани массой 80 кг обладали кинетической энергией 1 кДж. Какое максимальное расстояние пройдут сани по льду замерзшего пруда, двигаясь равнозамедленно, если коэффициент трения полозьев саней о лед равен 0, 02?
*размещая тексты в комментариях ниже, вы автоматически соглашаетесь с пользовательским соглашением