Упр.877 ГДЗ Лукашик 7-9 класс по физике (Физика)
Решение #1

Рассмотрим вариант решения задания из учебника Лукашик, Иванова 8 класс, Просвещение:
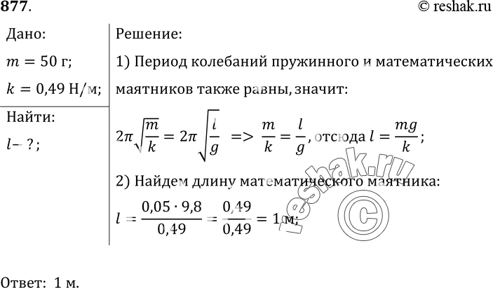
877. Груз массой 50 г, прикрепленный к пружине, жесткость которой равна 0, 49 Н/м, совершает колебания. Какой длины надо взять математический маятник, чтобы его частота колебаний была равна частоте колебаний пружинного маятника? Период колебания пружинного маят-
ника вычисляется по формуле Т = 2п?
*размещая тексты в комментариях ниже, вы автоматически соглашаетесь с пользовательским соглашением