Упр.1125 ГДЗ Лукашик 7-9 класс по физике (Физика)
Решение #1

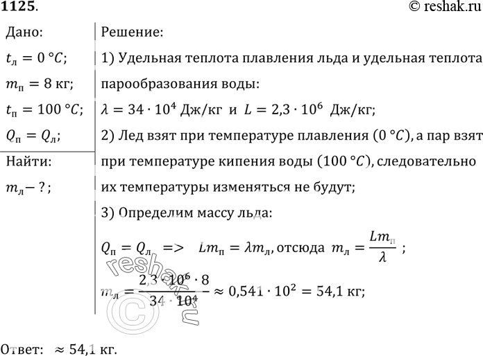
Рассмотрим вариант решения задания из учебника Лукашик, Иванова 8 класс, Просвещение:
1125. Сколько льда, взятого при 0 °С, расплавится, если ему сообщить такое количество теплоты, которое выделится при конденсации водяного пара, масса которого равна 8 кг, а температура равна 100 °С, при нормальном атмосферном давлении?
*размещая тексты в комментариях ниже, вы автоматически соглашаетесь с пользовательским соглашением