Упр.1086 ГДЗ Лукашик 7-9 класс по физике (Физика)

Решение #1

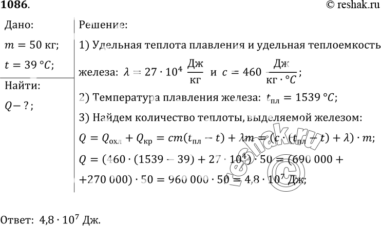
Изображение 1086.	Из копильника вагранки для отливки детали выпустили расплавленное железо массой 50 кг. Какое количество теплоты выделилось при его кристаллизации и охлаждении до...
Загрузка...

Рассмотрим вариант решения задания из учебника Лукашик, Иванова 8 класс, Просвещение:
1086. Из копильника вагранки для отливки детали выпустили расплавленное железо массой 50 кг. Какое количество теплоты выделилось при его кристаллизации и охлаждении до 39 °С?
*Цитирирование задания со ссылкой на учебник производится исключительно в учебных целях для лучшего понимания разбора решения задания.
*размещая тексты в комментариях ниже, вы автоматически соглашаетесь с пользовательским соглашением