Упр.29.2 ГДЗ Мордкович 7 класс (Алгебра)
Решение #1

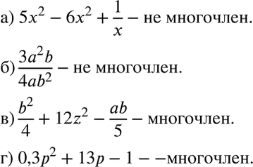
Рассмотрим вариант решения задания из учебника Мордкович, Александрова 7 класс, Мнемозина:
а) 5х2 - 6х2 + 1/x;
б) 3a2b/4ab2;
в) b2/4 + 12z2 - ab/5;
г) 0,3р2 + 13p - 1.
*размещая тексты в комментариях ниже, вы автоматически соглашаетесь с пользовательским соглашением