Упр.24.15 ГДЗ Мордкович 7 класс (Алгебра)
Решение #1

Рассмотрим вариант решения задания из учебника Мордкович, Александрова 7 класс, Мнемозина:
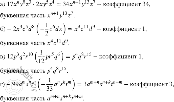
а) 17xny8z3 * 2xy5z4;
б) -2x3c5d8(-1/2 * c6dx);
в) 12p2q2r10(1/12*pr5q6);
г) -99amsntn(-1/33*a8sktm).
*размещая тексты в комментариях ниже, вы автоматически соглашаетесь с пользовательским соглашением