Упр.16.25 ГДЗ Мордкович 7 класс (Алгебра)
Решение #1
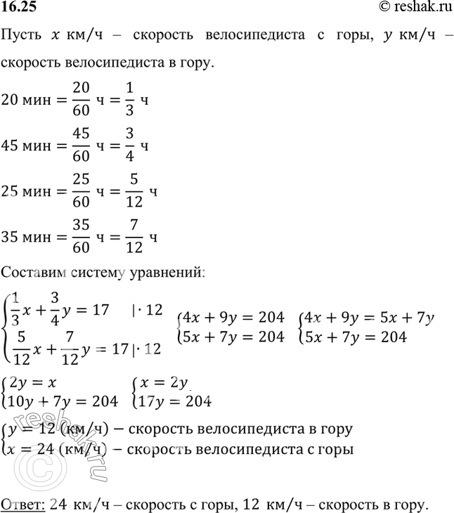
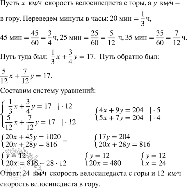
Решение #2

Рассмотрим вариант решения задания из учебника Мордкович, Александрова 7 класс, Мнемозина:
На велогонке по гористой местности спортсмен должен был двигаться сначала с горы, потом в гору, а затем в обратном направлении. Путь туда велосипедист преодолел с горы за 20 мин, в гору за 45 мин, а путь обратно — с горы за 25 мин, в гору за 35 мин. Какова скорость велосипедиста в гору и с горы, если путь в одном направлении равен 17 км?
*размещая тексты в комментариях ниже, вы автоматически соглашаетесь с пользовательским соглашением