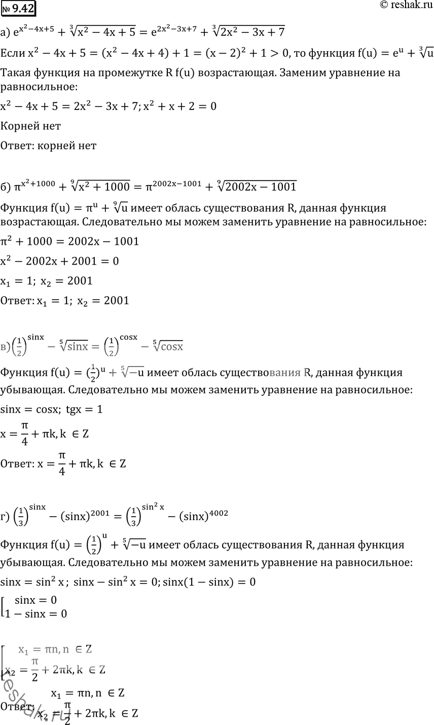
Упр.9.42 ГДЗ Никольский Потапов 11 класс (Алгебра)
Решение #1
Решение #2

Рассмотрим вариант решения задания из учебника Никольский, Потапов 11 класс, Просвещение:
9.42 а) e^(x2-4x+5) + корень 3 степени (x2-4x+5) = e^(2x2-3x+7) + корень 3 степени (2x2-3x+7);
б) пи^(x2+1000) + корень 9 степени (x2+1000) = пи^(2002x - 1001) + корень 9 степени (2002x-1001);
в) (1/2)sinx - корень5 степени sinx = (1/2)cosx - корень 5 степени cosx;
г) (1/3)sinx - (-sinx)2001 = (1/3)sin2x - (sinx)4002.
*размещая тексты в комментариях ниже, вы автоматически соглашаетесь с пользовательским соглашением