Упр.8.25 ГДЗ Никольский Потапов 11 класс (Алгебра)
Решение #1

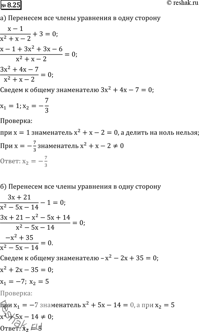
Рассмотрим вариант решения задания из учебника Никольский, Потапов 11 класс, Просвещение:
8.25
*размещая тексты в комментариях ниже, вы автоматически соглашаетесь с пользовательским соглашением