Упр.42.6 ГДЗ Мордкович Семенов 7 класс (Алгебра)
Решение #1

Рассмотрим вариант решения задания из учебника Мордкович, Семенов, Александрова 7 класс, Бином:
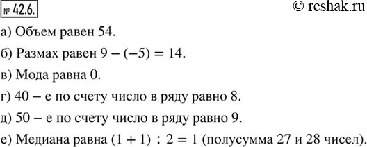
42.6. Используя таблицу распределения данных укажите:
а) объём;
б) размах;
в) моду;
г) 40-е по счёту число в ряду, упорядоченном по возрастанию;
д) 50-е по счёту число в ряду, упорядоченном по возрастанию;
е) медиану.
*размещая тексты в комментариях ниже, вы автоматически соглашаетесь с пользовательским соглашением