Упр.23.6 ГДЗ Мордкович Семенов 7 класс (Алгебра)
Решение #1

Рассмотрим вариант решения задания из учебника Мордкович, Семенов, Александрова 7 класс, Бином:
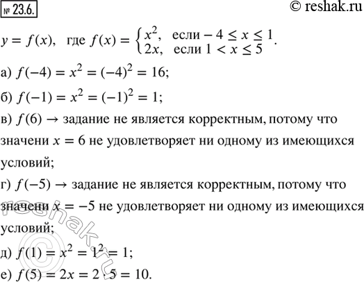
23.6. Дана функция у = f(x), где f(x) = {x^2, если -4 ? x ? 1; 2x, если 1 < x ? 5}.
Вычислите, если это возможно; объясните, в каком случае задание не является корректным.
а) f(-4); в) f(6); д) f(1);
б) f(-1); г) f(-5); е) f(5).
*размещая тексты в комментариях ниже, вы автоматически соглашаетесь с пользовательским соглашением