Упр.16.40 ГДЗ Никольский Потапов 11 класс (Алгебра)
Решение #1
Решение #2

Рассмотрим вариант решения задания из учебника Никольский, Потапов 11 класс, Просвещение:
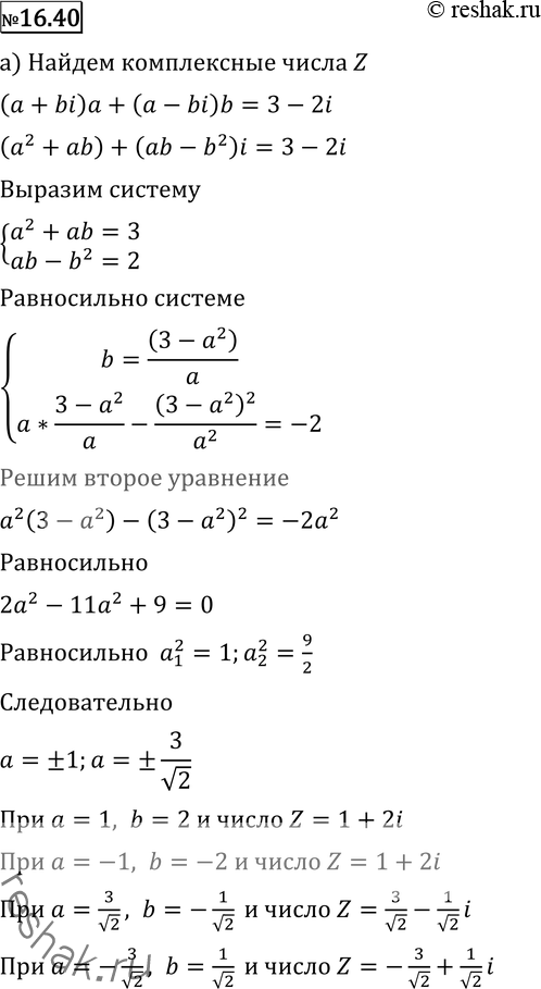
16.40 а) z Re z + z Imz= 3 - 2i;
б) z/Rez - 2z/Imz = z(1+2i).
*размещая тексты в комментариях ниже, вы автоматически соглашаетесь с пользовательским соглашением