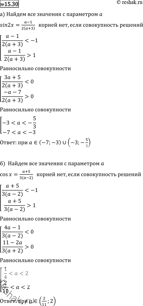
Упр.15.30 ГДЗ Никольский Потапов 11 класс (Алгебра)
Решение #1

Рассмотрим вариант решения задания из учебника Никольский, Потапов 11 класс, Просвещение:
15.30 При каких значениях параметра:
а) а =/ -3 уравнение 2 sin 2х = (a-1)/(a+3) не имеет корней;
б) а =/ 2 уравнение 3cosx = (a+5)/(a-2) не имеет корней?
*размещая тексты в комментариях ниже, вы автоматически соглашаетесь с пользовательским соглашением