Упр.15.21 ГДЗ Никольский Потапов 11 класс (Алгебра)
Решение #1

Рассмотрим вариант решения задания из учебника Никольский, Потапов 11 класс, Просвещение:
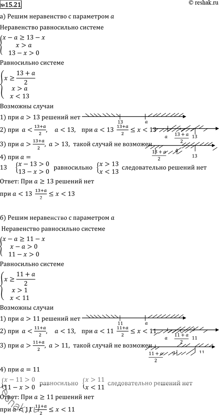
15.21 а) log2(x - a) >= log2(13 - x);
б) log3(x - a) >= log3(11 -x);
в) log4(x - a) <= log4(9 - x);
г) log5(x - a) <= log5(7 - x).
*размещая тексты в комментариях ниже, вы автоматически соглашаетесь с пользовательским соглашением