Упр.14.33 ГДЗ Никольский Потапов 11 класс (Алгебра)
Решение #1

Рассмотрим вариант решения задания из учебника Никольский, Потапов 11 класс, Просвещение:
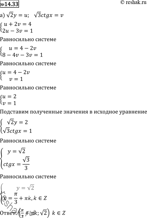
14.33 а) система
(корень 2)*y + (корень 12) * ctgx =4
(корень 8)*y - (корень 27) * ctgx =1;
б) система
(корень 3)*x + (корень 12) * tgy =9
(корень 27)*x - 1/корень 3 * tgy =8.
*размещая тексты в комментариях ниже, вы автоматически соглашаетесь с пользовательским соглашением