Упр.13.8 ГДЗ Никольский Потапов 11 класс (Алгебра)
Решение #1

Рассмотрим вариант решения задания из учебника Никольский, Потапов 11 класс, Просвещение:
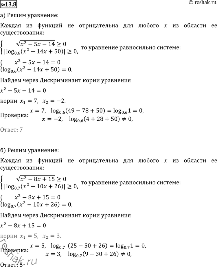
13.8 a) корень (x2 - 5х - 14) + |log0,6(х2 - 14х + 50)| = 0;
б) корень (х2 - 8x + 15) + |log0,7(х2 - 10x + 26)| = 0.
*размещая тексты в комментариях ниже, вы автоматически соглашаетесь с пользовательским соглашением