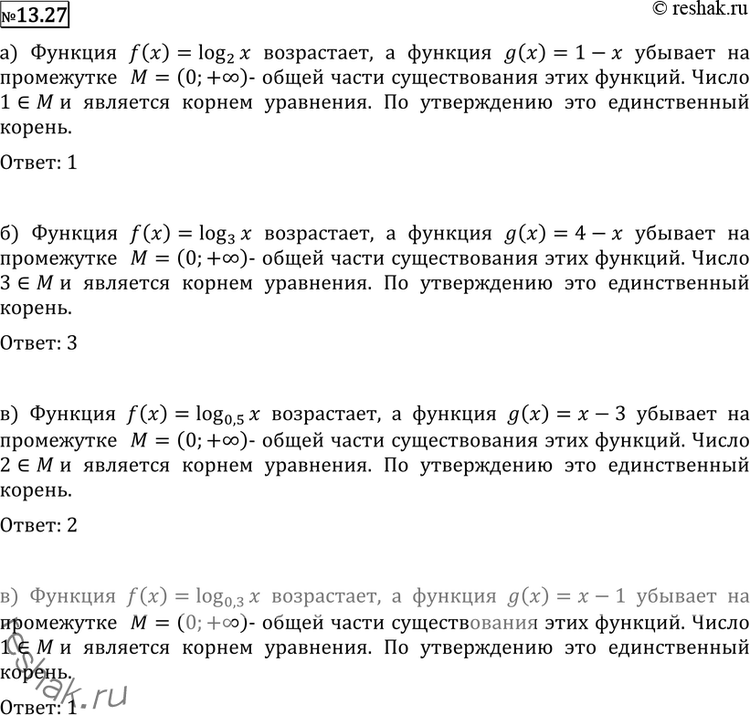
Упр.13.27 ГДЗ Никольский Потапов 11 класс (Алгебра)
Решение #1

Рассмотрим вариант решения задания из учебника Никольский, Потапов 11 класс, Просвещение:
Решите уравнение (13.27—13.31):
13.27 а) log2(x) = 1 — х;
б) log3(x) = 4 - х;
в) log0,5(x) = х - 3;
г) log0,3(x) = х - 1.
*размещая тексты в комментариях ниже, вы автоматически соглашаетесь с пользовательским соглашением