Упр.1.28 ГДЗ Мордкович Семенов 7 класс (Алгебра)
Решение #1

Рассмотрим вариант решения задания из учебника Мордкович, Семенов, Александрова 7 класс, Бином:
1.28. При каких значениях переменной определено выражение:
а) (2a - b)/3a;
б) (2x - 1)/(1 - 2x);
в) (1 2/3 a - 3 1/7)/(2 1/7 a + 1 2/7);
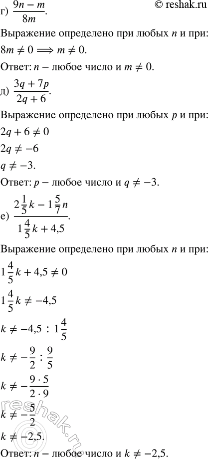
г) (9n - m)/8m;
д) (3q + 7p)/(2q + 6);
е) (2 1/5 k - 1 5/7 n)/(1 4/5 k + 4,5)
*размещая тексты в комментариях ниже, вы автоматически соглашаетесь с пользовательским соглашением