№991 ГДЗ Рымкевич 10-11 класс (Физика)
Решение #1
Решение #2

Рассмотрим вариант решения задания из учебника Рымкевич 10-11 класс, Дрофа:
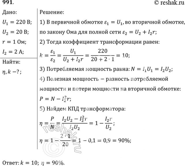
Трансформатор включен в сеть с переменным напряжением U1=220 В. Напряжение на зажимах вторичной обмотки U2=20 В, ее сопротивление r=1 Ом, сила тока во вторичной обмотке I2=2 А. Найти коэффициент трансформации и КПД трансформатора, пренебрегая потерями в первичной обмотке и сердечнике.
*размещая тексты в комментариях ниже, вы автоматически соглашаетесь с пользовательским соглашением