№986 ГДЗ Рымкевич 10-11 класс (Физика)

Решение #1

Изображение Трансформатор, содержащий в первичной обмотке 840 витков, повышает напряжение с 220 до 660 В. Каков коэффициент трансформации? Сколько витков во вторичной обмотке? В...

Решение #2

Изображение Трансформатор, содержащий в первичной обмотке 840 витков, повышает напряжение с 220 до 660 В. Каков коэффициент трансформации? Сколько витков во вторичной обмотке? В...

Решение #3

Изображение Трансформатор, содержащий в первичной обмотке 840 витков, повышает напряжение с 220 до 660 В. Каков коэффициент трансформации? Сколько витков во вторичной обмотке? В...
Загрузка...

Рассмотрим вариант решения задания из учебника Рымкевич 10-11 класс, Дрофа:
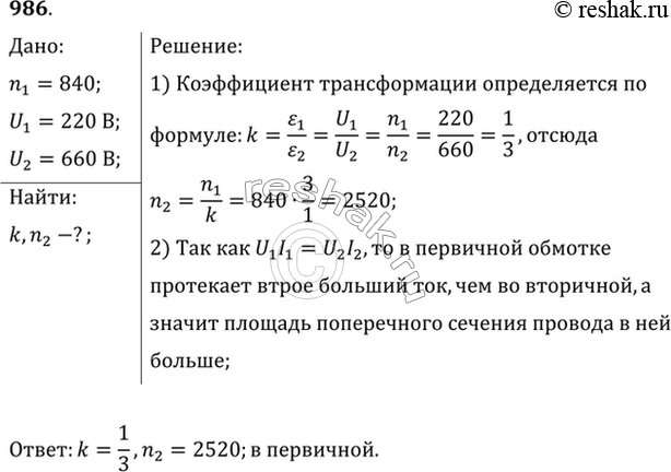
Трансформатор, содержащий в первичной обмотке 840 витков, повышает напряжение с 220 до 660 В. Каков коэффициент трансформации? Сколько витков во вторичной обмотке? В какой обмотке провод имеет большую площадь поперечного сечения?
*Цитирирование задания со ссылкой на учебник производится исключительно в учебных целях для лучшего понимания разбора решения задания.
*размещая тексты в комментариях ниже, вы автоматически соглашаетесь с пользовательским соглашением