№979 ГДЗ Рымкевич 10-11 класс (Физика)
Решение #1
Решение #2
Решение #3

Рассмотрим вариант решения задания из учебника Рымкевич 10-11 класс, Дрофа:
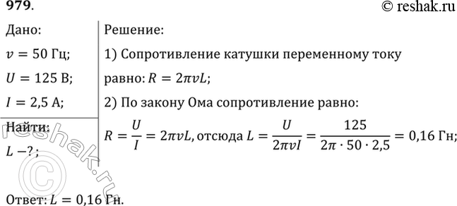
Катушка с ничтожно малым активным сопротивлением включена в цепь переменного тока с частотой 50 Гц. При напряжении 125 В сила тока равна 2,5 А. Какова индуктивность катушки?
*размещая тексты в комментариях ниже, вы автоматически соглашаетесь с пользовательским соглашением