№972 ГДЗ Рымкевич 10-11 класс (Физика)
Решение #1
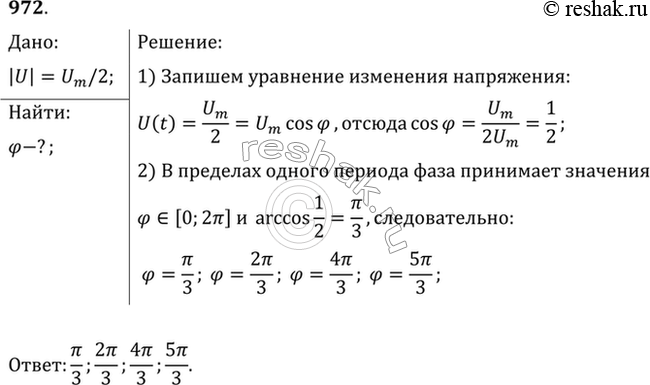
Решение #2
Решение #3

Рассмотрим вариант решения задания из учебника Рымкевич 10-11 класс, Дрофа:
При каких фазах в пределах одного периода мгновенное значение напряжения равно по модулю половине амплитудного?
*размещая тексты в комментариях ниже, вы автоматически соглашаетесь с пользовательским соглашением