№824 ГДЗ Рымкевич 10-11 класс (Физика)
Решение #1
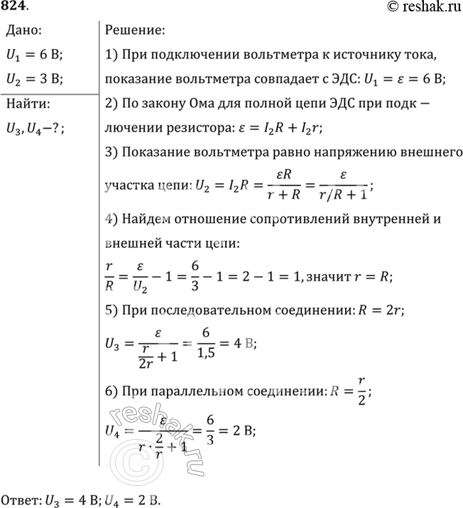
Решение #2
Решение #3

Рассмотрим вариант решения задания из учебника Рымкевич 10-11 класс, Дрофа:
Вольтметр, подключенный к зажимам источника тока, показал 6 В. Когда к тем же зажимам подключили резистор, вольтметр стал показывать 3 В. Что покажет вольтметр, если вместо одного подключить два таких же резистора, соединенных последовательно? параллельно?
*размещая тексты в комментариях ниже, вы автоматически соглашаетесь с пользовательским соглашением