№815 ГДЗ Рымкевич 10-11 класс (Физика)
Решение #1
Решение #2
Решение #3

Рассмотрим вариант решения задания из учебника Рымкевич 10-11 класс, Дрофа:
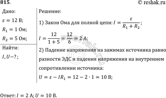
К источнику с ЭДС 12 В и внутренним сопротивлением 1 Ом подключен реостат, сопротивление которого 5 Ом. Найти силу тока в цепи и напряжение на зажимах источника.
*размещая тексты в комментариях ниже, вы автоматически соглашаетесь с пользовательским соглашением