№811 ГДЗ Рымкевич 10-11 класс (Физика)
Решение #1
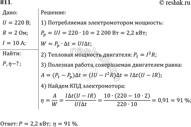
Решение #2

Рассмотрим вариант решения задания из учебника Рымкевич 10-11 класс, Дрофа:
Электромотор питается от сети с напряжением 220 В. Сопротивление обмотки мотора 2 Ом. Сила потребляемого тока 10 А. Найти потребляемую мощность и КПД мотора.
*размещая тексты в комментариях ниже, вы автоматически соглашаетесь с пользовательским соглашением