№809 ГДЗ Рымкевич 10-11 класс (Физика)
Решение #1
Решение #2

Рассмотрим вариант решения задания из учебника Рымкевич 10-11 класс, Дрофа:
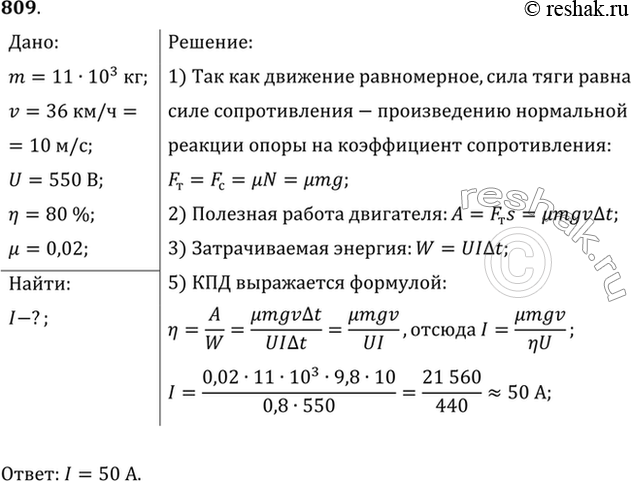
Троллейбус массой 11 т движется равномерно со скоростью 36 км/ч. Найти силу тока в обмотке двигателя, если напряжение равно 550 В и КПД 80%. Коэффициент сопротивления движению равен 0,02.
*размещая тексты в комментариях ниже, вы автоматически соглашаетесь с пользовательским соглашением