№807 ГДЗ Рымкевич 10-11 класс (Физика)

Решение #1

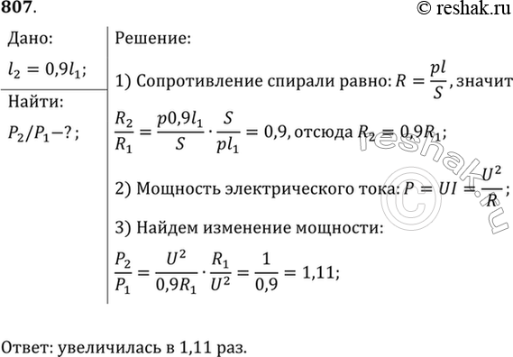
Изображение При ремонте электрической плитки спираль была укорочена на 0,1 первоначальной длины. Во сколько раз изменилась мощность...

Решение #2

Изображение При ремонте электрической плитки спираль была укорочена на 0,1 первоначальной длины. Во сколько раз изменилась мощность...
Загрузка...

Рассмотрим вариант решения задания из учебника Рымкевич 10-11 класс, Дрофа:
При ремонте электрической плитки спираль была укорочена на 0,1 первоначальной длины. Во сколько раз изменилась мощность плитки?
*Цитирирование задания со ссылкой на учебник производится исключительно в учебных целях для лучшего понимания разбора решения задания.
*размещая тексты в комментариях ниже, вы автоматически соглашаетесь с пользовательским соглашением