№464 ГДЗ Рымкевич 10-11 класс (Физика)

Решение #1

Изображение Предельно допустимая концентрация молекул паров ртути (Hg) в воздухе равна 3 • 1016 м-3, а ядовитого газа хлора (Сl2) — 8,5 • 1018 м-3. Найти, при какой массе каждого из...

Решение #2

Изображение Предельно допустимая концентрация молекул паров ртути (Hg) в воздухе равна 3 • 1016 м-3, а ядовитого газа хлора (Сl2) — 8,5 • 1018 м-3. Найти, при какой массе каждого из...
Дополнительное изображение

Решение #3

Изображение Предельно допустимая концентрация молекул паров ртути (Hg) в воздухе равна 3 • 1016 м-3, а ядовитого газа хлора (Сl2) — 8,5 • 1018 м-3. Найти, при какой массе каждого из...
Загрузка...

Рассмотрим вариант решения задания из учебника Рымкевич 10-11 класс, Дрофа:
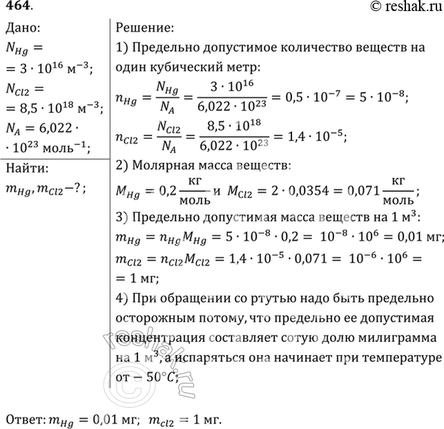
Предельно допустимая концентрация молекул паров ртути (Hg) в воздухе равна 3 • 1016 м-3, а ядовитого газа хлора (Сl2) — 8,5 • 1018 м-3. Найти, при какой массе каждого из веществ в одном кубическом метре воздуха появляется опасность отравления. Почему надо быть очень осторожным при обращении со ртутью?
*Цитирирование задания со ссылкой на учебник производится исключительно в учебных целях для лучшего понимания разбора решения задания.
*размещая тексты в комментариях ниже, вы автоматически соглашаетесь с пользовательским соглашением