№458 ГДЗ Рымкевич 10-11 класс (Физика)
Решение #1
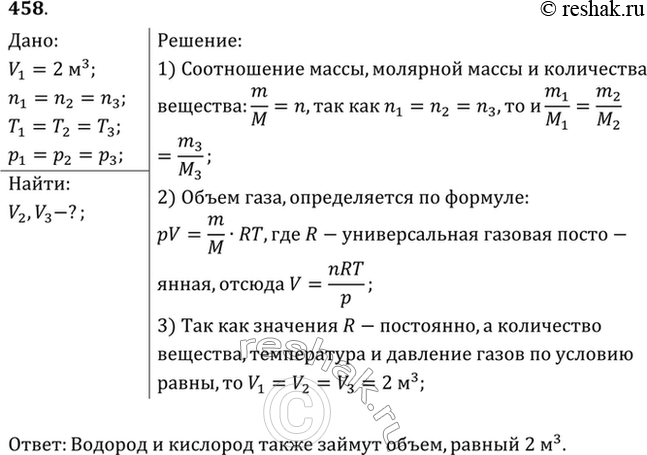
Решение #2
Решение #3

Рассмотрим вариант решения задания из учебника Рымкевич 10-11 класс, Дрофа:
Какой объем займет водород, содержащий такое же количество вещества, какое содержится в азоте объемом 2 м3? Какой объем займет кислород, содержащий такое же количество вещества? Температура и давление газов одинаковы.
*размещая тексты в комментариях ниже, вы автоматически соглашаетесь с пользовательским соглашением