№440 ГДЗ Рымкевич 10-11 класс (Физика)
Решение #1
Решение #2
Решение #3

Рассмотрим вариант решения задания из учебника Рымкевич 10-11 класс, Дрофа:
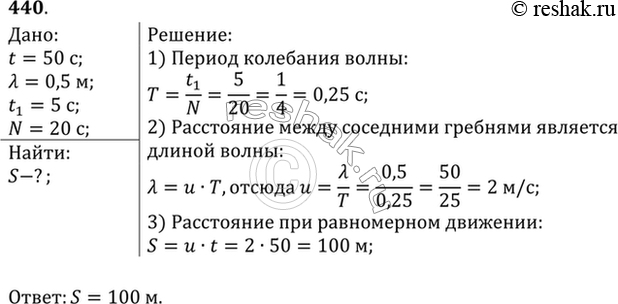
На озере в безветренную погоду с лодки бросили тяжелый якорь. От места бросания якоря пошли волны. Человек, стоящий на берегу, заметил, что волна дошла до него через 50 с, расстояние между соседними гребнями волн 0,5 м, а за 5 с было 20 всплесков о берег. Как далеко от берега находилась лодка?
*размещая тексты в комментариях ниже, вы автоматически соглашаетесь с пользовательским соглашением