№438 ГДЗ Рымкевич 10-11 класс (Физика)
Решение #1
Решение #2
Решение #3

Рассмотрим вариант решения задания из учебника Рымкевич 10-11 класс, Дрофа:
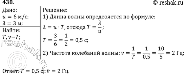
По поверхности воды в озере волна распространяется со скоростью 6 м/с. Каковы период и частота колебаний бакена, если длина волны 3 м?
*размещая тексты в комментариях ниже, вы автоматически соглашаетесь с пользовательским соглашением